1.水利工程施工监理的基本职责是什么?
监理机构需对工程质量、安全、进度、资金等进行全过程监督,核心职责包括:监督文明施工状况、参与工程设备交货验收、审查工程计量并核发付款证书、审批施工质量缺陷处理计划,以及参与工程质量评定和工程验收。根据规范要求,监理工作需覆盖水工结构、地质勘察、测量检测等专业领域,通过动态管控确保工程符合设计标准。

2.监理机构组建需遵循哪些原则?
监理单位应根据工程规模和技术复杂性组建专业团队,实行总监理工程师负责制。人员配置需明确职责边界,涵盖混凝土浇筑、基础灌浆等关键工序的专项管控。例如在混凝土坝施工中,需细化分层浇筑厚度、冷却水管布置等参数,确保温控措施有效执行。
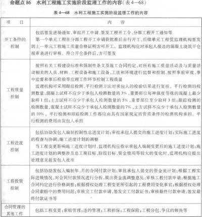
3.施工准备阶段监理有哪些关键环节?
此阶段需完成三大核心工作:一是核查施工单位的水利工程资质和安全生产许可证,重点审查项目经理的水利专业从业经验;二是审核施工组织设计,特别是季节性施工方案(如枯水期导流)和关键工序技术方案;三是实地核验施工场地的通水通电条件及临时设施布局,确保符合防洪环保要求。
4.施工阶段质量控制如何实施?
监理单位需建立“进场报验—见证取样—第三方检测”的材料管控流程。对水工混凝土需检测抗渗等级和抗冻等级,其配合比设计必须同时满足强度、耐久性和工作性三项指标。在工序验收中严格执行“上道工序合格方可进入下道工序”制度,如土方填筑需先通过碾压试验确定参数,施工中分层检测压实度。
5.监理规范中对监理人员行为有何约束?
监理人员严禁索取、收受承包人财物或牟取其他不正当利益。同时监理单位不得允许其他单位以本单位名义承揽监理业务。这些规定旨在保障监理工作的独立性和公正性,维护水利工程建设市场的正常秩序。
6.不同专业监理规范之间存在哪些差异?
《水土保持监理规范》(SL/T523—2024)作为新版标准,相较于2011年版增加了对淤地坝、拦沙坝等风险隐患点的监理要求。新规范将监理工作明确划分为水土保持生态工程监理和生产建设项目水土保持监理两类,使监理定位更精准,实操性更强。
7.哪些水利工程项目必须实行建设监理?
根据《水利工程建设监理规定》,总投资200万元以上且符合下列条件之一的项目必须实施监理:关系社会公共利益或公共安全的工程、使用国有资金投资或国家融资的工程、使用国际组织贷款或援助资金的工程。铁路、公路等开发建设项目的配套水土保持工程,符合上述条件的也需开展监理。
8.监理合同履行有哪些特殊规定?
监理服务期内若因国家政策调整或不可抗力导致合同不能履行,双方应协商解决遗留问题。合同在监理期限届满并结清服务酬金后终止。委托人未按时支付监理服务酬金时,除支付逾期违约金外仍需继续履行支付义务。
9.监理工作验收环节包含哪些内容?
监理机构需复核分部工程和单位工程的施工质量等级,代表监理机构评定工程项目施工质量。在完成全部监理工作后,应按档案管理规定移交合同履行期间的监理资料。同时需参与或受委托策划分部工程验收,参加单位工程验收、合同工程完工验收及竣工验收。
10.监理规范体系如何保障工程质量和安全?
通过建立从前期准备到验收归档的全周期管控机制,结合材料检测、工序验收、计量审核等具体措施,形成闭环管理。监理单位需依据《水利工程建设监理规定》等法规,对质量、进度、资金、安全生产、环境保护实施统一监督,特别强调对文明施工情况的持续监督检查。
随着《水土保持监理规范》等新标准的实施,监理职责范围进一步扩展,风险管控要求更为严格。监理人员需持续学习最新规范内容,特别是在面对高坝、长隧洞等复杂工程时,更需严格遵循技术参数和验收标准,确保水利工程发挥其防洪、灌溉、供水等核心功能。
版权声明:本站部分文章来源或改编自互联网及其他公众平台,主要目的在于分享信息,版权归原作者所有,内容仅供读者参考。本站仅提供信息存储空间服务,不拥有所有权,不承担相关法律责任,如有侵权请联系xp0123456789@qq.com删除。


评论