1.什么是分户验收?其法律依据是什么?
分户验收是指建设单位组织设计、施工、监理等单位,在住宅工程主体结构分部验收和竣工验收前,依据国家工程质量标准对每户住宅及相关公共部位的观感质量和使用功能进行检查验收的活动。根据《建设工程质量管理条例》及住建部《关于做好住宅工程质量分户验收工作的通知》(建质〔2009〕291号),分户验收已成为住宅工程交付前的强制性程序。浙江省管理办法明确规定,分户验收需检查室内主要空间尺寸、防水工程、给排水系统安装等八大类内容,未通过分户验收的住宅不得组织竣工验收。

2.分户验收应遵循哪些基本程序?
分户验收程序分为五个关键步骤:首先由施工单位向建设单位提交分户验收申请;其次建设单位核查分项、分部工程验收合格情况,制定分户验收方案;接着由验收组人员现场检查并填写分户验收表;验收合格后各方签章确认;最后形成分户验收总表归档。广东省规定,分户验收应在单位工程质量验收前进行,验收过程需形成《住宅工程质量分户验收表》《住宅工程质量分户验收总表》等全省统一格式文件。上海市还要求建设单位通知质量潜在缺陷保险公司参与抽查,形成风险评估报告。
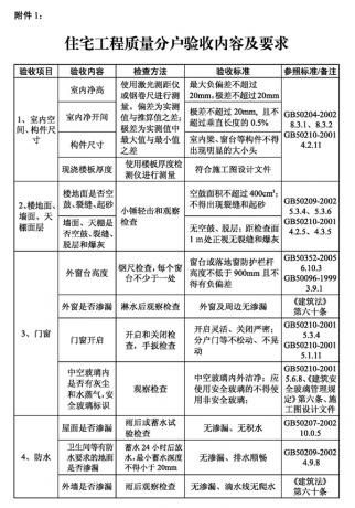
3.分户验收包含哪些具体内容?
验收内容涵盖建筑工程的各个环节:
3.1室内空间与装饰质量
包括楼地面、墙面和顶棚的平整度、空鼓检查,门窗安装的密封性和开启灵活性,室内净高、净宽等主要空间尺寸测量。根据四川省规定,室内净高偏差不得超过±15mm,净开间偏差不得超过±10mm。
3.2防水工程质量验收
屋面需进行淋水或蓄水试验,有防水要求的地面(如卫生间、厨房)应进行24小时蓄水试验。山东省标准要求蓄水深度不低于20mm,水面下降量每日不得超过2mm。
3.3设备安装质量检测
给水管道需进行通水试验,卫生器具做满水试验,消防管道、燃气管道进行压力试验,排水干道完成通球试验。建筑给水排水及采暖工程施工质量验收规范GB50242明确规定了各类管道试验的压力标准和时间要求。
3.4电气工程安装检验
包括照明全负荷试验,大型灯具牢固性试验,避雷接地电阻测试,线路、插座、开关接地检验。全负荷试验持续时间不得少于2小时,所有灯具、开关、插座均需逐一点检。
4.分户验收中各方法律责任如何划分?
建设单位承担分户验收第一责任,负责组织验收和质量问题整改。设计单位对设计质量负责,施工单位对施工质量负责,监理单位对验收过程实施监督。浙江省管理办法强调,住宅工程项目采用工程总承包或代建的,工程总承包单位或代建单位应按合同约定承担相应责任。对于投保工程质量潜在缺陷保险的项目,保险公司可参与分户验收过程。
5.分户验收与竣工验收是什么关系?
分户验收是竣工验收的前提条件,但不得替代竣工验收。四川省规定明确指出,未组织分户验收或分户验收不合格的,建设单位不得进行住宅工程整体竣工验收。分户验收主要关注每户住宅的观感质量和使用功能,而竣工验收则是对整个工程项目质量的全面评定。
6.分户验收发现问题应如何处理?
分户验收不合格的,建设单位应责令施工单位整改,整改完成后重新组织验收。广东省管理办法规定,监督机构发现未按规定验收或验收不合格即进行竣工验收的,应责令重新验收并对相关单位依法处理。上海市要求建立质量问题台账,实施销项管理,确保所有问题整改到位。
7.分户验收资料管理有哪些要求?
分户验收资料包括验收方案、验收表、验收总表等,需纳入工程技术档案长期保存。工程竣工验收合格后,建设单位必须按户向产权所有人出具《住宅工程质量分户验收表》。湖南省分户验收文件模板包含了建设单位项目负责人签字、单位公章等要件。
8.业主在分户验收中享有哪些权利?
根据浙江省规定,购房业主可依照合同约定参加分户验收。山东省标准专门设置了“业主开放日”章节,规定建设单位应在规定时间组织业主查看房屋实体质量。四川省也明确,已选定前期物业服务人的,其相关人员应参加分户验收。
9.分户验收的标准规范体系包含哪些?
分户验收依据包括国家标准《建筑工程施工质量验收统一标准》GB50300、《建筑给水排水及采暖工程施工质量验收规范》GB50242,以及各省市制定的具体管理办法。这些规范形成了从国家到地方的完整标准体系。
10.分户验收的发展趋势是什么?
当前分户验收呈现标准化、精细化管理趋势。山东省发布了中英文双语版的《住宅分户验收与交付标准》,体现了国际化发展方向。各省市逐步将分户验收与工程质量保险、业主监督机制相结合,构建了全方位的住宅质量保障体系。
版权声明:本站部分文章来源或改编自互联网及其他公众平台,主要目的在于分享信息,版权归原作者所有,内容仅供读者参考。本站仅提供信息存储空间服务,不拥有所有权,不承担相关法律责任,如有侵权请联系xp0123456789@qq.com删除。


评论