1.重大危险源的定义与判定标准
根据《重大危险源辨识》(GB18218)和《职业健康安全管理体系规范》,重大危险源需同时满足三个条件:存在危险物质、构成独立单元、物质数量达到临界量。例如储存量超过50吨的易燃涂料仓库,或基坑开挖深度超过5米的工程,均可能被判定为重大危险源。判定时需结合《建筑设计防火规范》(GB50016)等标准进行距离计算和风险评估。

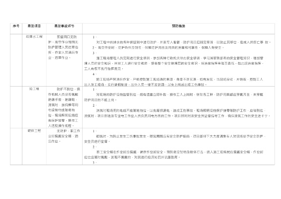
2.施工场所固有重大危险源
2.1基坑与土方工程
- 深基坑坍塌风险:开挖深度超过5米或地质条件复杂的基坑,若支护结构设计缺陷或施工不当,易引发连锁坍塌事故。
- 降水工程影响:施工降水可能导致周边建筑地基不均匀沉降,造成房屋倾斜或倒塌。
2.2模板支撑与脚手架体系
- 高支模体系失稳:搭设高度8米及以上,或跨度18米及以上的模板支撑体系,需专项论证和验收。
- 脚手架垮塌:连墙件设置不足、基础沉降或超载使用可能导致整体垮落。
2.3起重机械与吊装作业
-
塔式起重机倾覆:基础承载力不足、附墙装置缺陷或违规超载操作均可引发严重事故。
3.动态施工活动中的重大危险源
3.1高处作业
在高层建筑或高度超过2米的作业面,安全防护不到位可能导致人员坠落或物体打击。具体包括:
- 洞口、临边防护缺失
- 安全网内积存建筑垃圾
- 作业人员未系挂安全带
3.2临时用电与动火作业
- 触电风险:漏电保护失效、电缆绝缘破损或违规接线可能造成人员触电。
- 焊接火灾:在易燃材料附近进行焊接、切割作业未设置接火斗或防火隔离措施。
3.3地下工程施工
- 隧道与地铁工程:支护失稳、通风不畅可能引发坍塌或中毒事故。
- 人工挖孔桩作业:有限空间内通风不足可能导致人员窒息。
4.施工自然环境相关危险源
4.1气象地质灾害
-
台风与暴雨:沿海地区施工需特别关注极端天气导致的脚手架倒塌、基坑淹水等风险。
4.2地下管线破坏
挖掘作业损坏燃气、电力等地下管线,可能引发火灾、爆炸或大面积停电。
5.临建设施与周边环境风险
5.1临时设施安全隐患
- 宿舍与厨房间距不足:违反《建筑设计防火规范》安全距离要求,易导致火烧连营事故。
- 用电火灾风险:私拉乱接电线、超负荷使用电器设备等。
5.2社区影响风险
施工可能危害周边社区,如邻街深基坑施工导致地面坍陷、塔吊吊物坠落伤及行人等。
6.危险化学品管理重大隐患
6.1储存与使用规范
- 易燃易爆品管理:油墨、稀释剂等危险化学品未分类储存或超量存放。
- 特种作业人员:焊接、起重等特种作业人员未持证上岗或证件超期未复审。
7.重大危险源管控体系
7.1辨识与评价流程
危险源辨识需覆盖常规活动、非常规状态和紧急情况,采用现场观察、安全检查表等方法系统识别。评价时需考虑:
- 事故发生的可能性与后果严重度
- 现有控制措施的有效性
- 法规符合性要求
7.2监测预警与应急管理
- 自动化控制系统:涉及重点监管工艺的装置应实现自动控制和紧急停车功能。
- 消防设施配置:在重点部位设置醒目标志,定期维护消防器材。
7.3责任体系与培训机制
生产经营单位需建立全员安全生产责任制,主要负责人为第一责任人。安全管理人员须依法经考核合格,并定期参加再培训。
版权声明:本站部分文章来源或改编自互联网及其他公众平台,主要目的在于分享信息,版权归原作者所有,内容仅供读者参考。本站仅提供信息存储空间服务,不拥有所有权,不承担相关法律责任,如有侵权请联系xp0123456789@qq.com删除。


评论