什么是PMC工程师的核心职责?

PMC(ProductionMaterialsControl)工程师是连接计划、采购、仓储、制造与质量的核心桥梁。其核心职责是以稳定的物料供给、准确的产能匹配和高效的现场执行为目标,确保生产计划可落地、物料成本可控、交期稳定。具体包括制定生产计划与排程、物料需求计划(MRP)与库存控制、监控在制品与成品周转效率、协同供应商与内部部门解决物料短缺、交货延期、质量异常等问题。
PMC工程师的日常工作包括哪些内容?
1.
计划与排程:基于销售预测、订单信息和产能约束,编制短期(周/月)生产计划和详细排程。例如,通过产能评估与瓶颈分析,调整工序顺序或外协安排,确保产线稳定运行。
2.
物料需求与库存控制:依据MRP算法和实际出入库数据,确定原材料、半成品及包装材料的需求计划与补货节奏。采用分类管理(如ABC分析)设定安全库存,避免积压与断料风险。
3.
现场执行与协调:跟进生产进度,对偏离计划的情况快速响应,组织跨部门解决缺料、设备故障等问题。
4.
供应链协同与成本控制:与采购、供应商管理等部门密切沟通,优化采购策略(如多源采购、批量采购),降低单位成本。
5.
数据分析与改进:建立关键指标(如物料可用性、交期达成率),定期生成报告支撑决策。
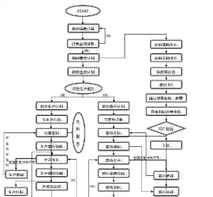
PMC管理有哪些核心功能?
- 合同评审:在接单前评估工厂的“人、机、料、法、环”能否满足订单要求,识别产能瓶颈,如实反馈风险。
- 大计划分析:基于订单池和产能数据,制定3-6个月的生产排程,指导采购下单与仓储规划。
- 物料需求计划(MRP):依据BOM清单、订单量、库存数据计算净需求,公式为:净需求=总需求+安全库存-在途物料-可用库存。需重点控制在途物料跟踪、损耗率管理和库存扣减逻辑。
- 周计划与日计划:确认外购物料到料时间和工装夹具就位状态,为生产调度提供执行依据。
PMC工程师需要具备哪些能力?
1.
知识与技能:
- 生产计划与物料控制的专业知识,理解制造工艺与产能评估。
- 熟悉ERP/MRP系统核心功能,具备库存核算、BOM维护能力。
- 数据分析与可视化能力,熟练使用Excel等工具生成洞察报告。
2.
软技能与工作方法: - 沟通协调能力强,能用简洁语言向多方解释复杂计划。
- 风险意识与应急能力,能快速制定备选方案应对突发问题。
如何做好PMC工作?
- 强化计划执行力:通过周计划和日计划刚性约束到料时间,异常需即时报PMC调整。
- 优化库存管理:采用分类管理控制周转天数,避免资金占用。
- 推动跨部门协同:与工程、品质、仓储提前配置资源,确保流程顺畅。
- 注重数据驱动改进:基于缺料率、交期达成率等指标,持续优化SOP和流程。
PMC工程师在建筑行业有何特殊价值?
在建筑行业中,PMC工程师需结合材料检测规范,确保物料质量与工程进度匹配。例如,在混凝土和钢材等关键材料进场前,需协同质检人员依据标准(如GB/T8170)完成性能检测,确保数据准确。同时,通过MRP计算物料需求,避免因材料不合格导致的工期延误,提升项目整体效率。
版权声明:本站部分文章来源或改编自互联网及其他公众平台,主要目的在于分享信息,版权归原作者所有,内容仅供读者参考。本站仅提供信息存储空间服务,不拥有所有权,不承担相关法律责任,如有侵权请联系xp0123456789@qq.com删除。


评论