一、验收体系的整体框架是怎样的?
市政工程验收采用分级管控模式,按照"检验批→分项工程→分部工程→单位工程"逐级进行。检验批是验收的最小单位,通常按施工段或楼层划分;分项工程由若干检验批组成,分部工程涵盖多个分项,最终单位工程整合所有分部完成整体验收。这种设计确保每个环节质量达标后才进入下一阶段,形成闭环管理。

二、检验批验收的具体要求有哪些?
检验批验收需由专业监理工程师组织,施工单位质量检查员和工长共同参与。合格标准包括:主控项目抽样检验全部合格、一般项目抽样合格率符合专业规范、施工记录完整可追溯。例如在道路基层施工中,需重点检查填料质量、分层厚度及碾压密实度,同时核查压实度检测报告与材料验收记录。验收记录需按《建筑工程施工质量验收统一标准》附录E填写,并附现场原始检查记录。
三、分项工程验收如何衔接检验批?
分项工程验收在检验批全部合格基础上进行,由专业监理工程师组织施工单位技术负责人汇总核查。验收重点在于确认所有检验批验收记录完整有效,且质量结论无争议。如桥梁桩基分项工程,需在成孔质量、钢筋笼安装、桩径尺寸等检验批均验收合格后,才能签署分项工程质量验收记录。若对某个检验批结论存疑,需重新进行现场检测核实。
四、分部工程验收有哪些特殊规定?
分部工程验收由总监理工程师组织,施工单位项目负责人和技术负责人参加。对关键分部如地基基础、主体结构和节能工程,要求勘察设计单位项目负责人及施工单位技术质量部门负责人共同参与。验收内容除所含分项工程合格外,还需核查质量控制资料完整性、安全与功能抽样检测结果、观感质量评价。特别是在桥梁工程中,对预应力结构需查验张拉记录、压浆密实度和锚固性能试验报告。
五、单位工程验收的最终环节如何执行?
单位工程验收在施工单位完成自检、监理单位预验收后,由建设单位项目负责人组织监理、施工、设计、勘察等单位负责人共同进行。验收前需确保:已完成设计及合同约定内容、各方质量文件齐全、功能检测达标。例如道路工程验收时,需审查沥青面层厚度、弯沉值检测、抗滑性能报告及隐蔽工程验收记录。对于给排水工程,还需提供满水试验报告和沉降观测记录。
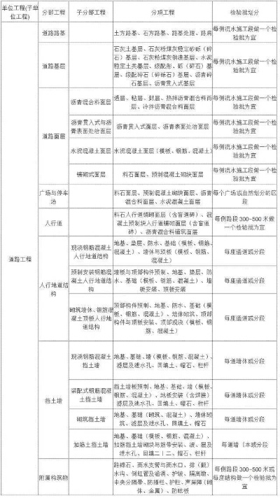
六、道路工程验收需关注哪些控制要点?
- 路基:重点检查填料质量、分层压实厚度及碾压工艺,核查压实度检测报告和软基处理记录
- 基层:监控材料配合比、灰剂量曲线和无侧限抗压强度
- 面层:沥青混凝土需控制摊铺温度与压实度,水泥混凝土需检测抗折强度
- 附属设施:包括人行道板平整度、侧平石顺直度及收水井功能完整性
七、桥梁工程验收有哪些关键节点?
- 桩基础:成孔质量、钢筋笼制作安装及桩头处理
- 现浇结构:模板支撑稳定性、混凝土振捣密实度及养护措施
- 预应力体系:波纹管定位准确性、张拉应力控制和真空压浆密实度
- 钢结构:焊缝质量、涂装厚度及连接节点可靠性
八、给排水工程验收特别注意哪些内容?
- 构筑物:满水试验结果、沉降观测数据及防水层完整性
- 管道安装:接口密封性、坡度准确度及压力测试记录
- 机电设备:调试运行报告、防腐处理效果及安全防护装置
九、验收常见质量问题如何预防?
- 支架搭设:确保扫地杆距地≤20cm、剪刀撑搭接≥1m且设置不少于3道,基础压实度需≥95%并设置排水沟
- 混凝土裂缝:控制坍落度、规范浇筑顺序、及时保湿养护,特别关注施工缝处理质量
- 预应力损失:张拉前检查钢绞线锈蚀情况,压浆时确保排气孔畅通
十、验收资料管理有哪些核心要求?
竣工资料需完整包含六大类:前期立项文件、监理规划资料、施工技术文件、质量控制检测报告、竣工图纸及变更文件、各方验收报告。所有材料需真实反映施工过程,如路基压实度报告、基层灰剂量检测、面层强度试验等均需形成闭环记录。
版权声明:本站部分文章来源或改编自互联网及其他公众平台,主要目的在于分享信息,版权归原作者所有,内容仅供读者参考。本站仅提供信息存储空间服务,不拥有所有权,不承担相关法律责任,如有侵权请联系xp0123456789@qq.com删除。


评论