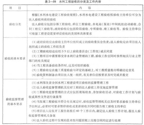
水利工程验收采用分层分级管理体系,主要划分为法人验收和
政府验收两大类别,涵盖从单元工程到竣工验收的完整链条。其中法人验收包括分部工程验收、单位工程验收等基础环节,政府验收则包括阶段验收、专项验收和竣工验收等关键节点。这一体系通过多层次质量控制,确保工程安全与规范运行。

验收体系分类与层级关系
1.法人验收体系
作为项目建设过程中的基础验收环节,法人验收由项目法人组织实施,主要包括:
- 分部工程验收:在所有单元工程完建且质量合格基础上进行,由项目法人或监理单位主持,设计、施工、运行管理单位共同参与。验收工作组需鉴定工程是否达到设计标准,评定质量等级,并对遗留问题提出处理意见。
- 单位工程验收:要求所有分部工程已完建并验收合格,遗留问题已处理完毕。对于需要提前投入使用的工程,还需进行单位工程投入使用验收。
- 合同工程完工验收:合同工程完成后进行,当合同仅包含一个单位工程时,可与单位工程验收合并实施。
2.政府验收体系
由政府相关部门主导的验收活动包括:
- 阶段验收:在工程建设达到关键节点时进行,如截流、蓄水等。
- 专项验收:包括水土保持、征地移民、环境保护等专项工作的验收。
- 竣工验收:项目建设的最终验收环节,需在各专项验收完成后进行。
各阶段验收程序详解
分部工程验收流程
施工单位完成"检"后,向监理单位提交验收申请。监理单位组织验收小组进行现场检查、资料审查,最终形成分部工程验收签证。验收成果将作为竣工验收资料的重要组成部分进行保存。
阶段验收实施要求
阶段验收根据工程建设需要适时启动,大型枢纽工程在截流、蓄水等关键阶段验收前,可先进行技术性初步验收。验收委员会需检查已完工程质量、在建工程进展、待建工程计划安排及拟投入使用工程的运行条件。
以
截流前验收为例,必须满足导流工程基本完成、水下隐蔽工程符合要求、导流建筑物具备过水条件、截流设计获得批准等多项条件。验收过程中需全面检查水下工程、隐蔽工程及导流截流工程建设情况,审查截流方案和准备工作。
单位工程验收标准
验收前需确认以下条件:
- 所有分部工程验收合格并完成问题处理
- 合同约定的其他条件得到满足
- 工程外观质量已按规定核定
验收工作组需听取施工单位汇报,检查工程现场,审查档案资料,最终通过单位工程验收鉴定书。
验收质量管理要点
隐蔽工程验收规范
隐蔽工程验收前24小时,施工单位需通知监理单位及项目法人。由项目法人组织相关单位技术人员组成验收小组,重点检查建基面清洗、钢筋绑扎等工序质量。验收合格后,才能进入下一道工序施工。
工序验收点设置原则
合理设置验收点是确保质量的关键。对于具有前后衔接关系的工序,如建基面清洗与钢筋绑扎,必须设置验收点;而对于平行作业的工序,如模板与钢筋绑扎,则可合并验收。通过分析工序间的"并联"和"串联"关系,科学合并验收内容,能有效提高工作效率。
材料质量控制
堆石材料质量需通过压实容重和孔隙率进行控制。采用试坑法检测时,应注意取样深度与填筑层厚度一致,确保试坑呈标准圆柱形。同时应对反滤层铺填厚度、填料质量及颗粒级配进行全面检查。
验收组织与实施保障
验收委员会构成
通常由水利行政主管部门、项目法人、设计单位、施工单位、监理单位、质量监督站和运行管理单位等多方代表组成。委员会设主任、副主任及委员,确保验收工作的权威性和专业性。
档案资料管理
施工资料必须完整、真实、准确,符合国家和行业相关标准。包括设计文件、施工记录、监理报告等在内的全套档案资料,需要在验收过程中接受严格审查。
常见问题与优化建议
当前部分施工单位对工序验收存在简化处理、规避检查等现象,需要用单元工程评定替代工序验收,导致验收内容形同虚设。为此建议:
1.
强化过程监督
监理单位需加强施工过程中的质量巡查,及时发现并纠正不规范行为,确保每道工序都按标准完成。
2.
提高验收可操作性
合理优化验收流程,对于简单的串联工序,如钢筋制作与绑扎,可以合并验收,从而提高工作效率。
3.
完善责任追究机制
对验收不合格的工程,严格追究相关单位责任,确保工程质量问题得到及时整改。
水利工程验收体系的科学构建与严格执行,不仅关系到工程本身的质量安全,更是保障人民群众生命财产安全和促进社会经济可持续发展的重要举措。
版权声明:本站部分文章来源或改编自互联网及其他公众平台,主要目的在于分享信息,版权归原作者所有,内容仅供读者参考。本站仅提供信息存储空间服务,不拥有所有权,不承担相关法律责任,如有侵权请联系xp0123456789@qq.com删除。


评论