一、锚索拉拔力检测的基本概念与目的
什么是锚索拉拔力检测?

锚索拉拔力检测是岩土工程和建筑结构中用于评估锚索系统在拉力作用下承载能力和安全性能的核心检测手段。通过模拟实际受力条件,对已安装的锚索施加轴向拉力,测量其位移变形和应力响应,从而判断锚固系统的可靠性。
检测的主要目的包括:
1.
验证承载力达标性:确认锚索实际抗拉承载力是否达到或超过设计值,这是判断锚固安全性的首要指标。
2.
评估安装施工质量:发现因锚索埋深不足、孔位偏差或注浆不密实等施工缺陷导致的承载力下降问题。
3.
指导工程设计与选材:针对不同基材(混凝土、岩土体)和锚索类型,通过测试确定合理的锚固参数。
4.
排查安全隐患:在既有建筑改造或事故检测中,判断已服役锚固系统的性能衰减情况,防止因锚固失效引发坠落或坍塌事故。
二、检测标准与技术规范体系
国内外主要检测标准有哪些?
中国在锚索拉拔力检测方面已形成完善的标准体系,主要技术规范包括:
-
GB50367-2013《混凝土结构加固设计规范》:明确了混凝土基材中锚固系统拉拔测试的方法、加载要求和结果评定准则。该标准规定测试需采用分级加载方式,每级荷载应稳定维持一定时间,并详细记录位移变化。
-
JGJ145-2013《混凝土结构后锚固技术规程》:针对机械锚固系统,规定了现场拉拔测试的抽样原则和加载程序。标准要求同规格锚索抽样数量不应少于3根,且应分布于不同部位。
-
GB/T30765-2014《建筑幕墙和门窗用锚固件》:规范了幕墙、门窗锚固件的性能测试方法,包括拉拔、剪切等力学性能测试。
-
JGJ/T366-2012《化学锚栓拉拔试验标准》:专门针对化学锚栓类锚固系统,详细规定了试验设备要求、加载速率控制和结果判定方法。
国际常用标准包括:
- ISO6892-1:金属材料拉伸试验标准
- ASTME488:混凝土锚栓标准测试方法
三、检测核心参数与技术要求
拉拔试验需要监测哪些关键参数?
1.
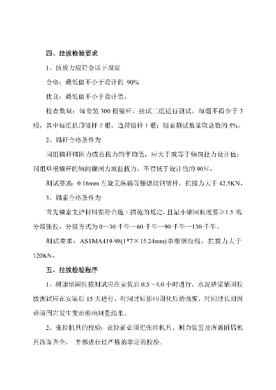
抗拉强度测试:测量锚索在拉伸断裂前的最大承载力,确保其不低于设计荷载的特定比例。根据规范要求,锚索最小拉拔力需达到标称承载力的80%以上才算合格。
2.
位移变形监测:记录拉力作用下锚索的弹性变形与塑性变形量,通过分析荷载-位移曲线判断锚固状态。弹性变形应在材料允许范围内,而塑性变形过大则表明锚固系统存在隐患。
3.
残余应力检测:评估反复荷载作用后锚索的内部应力残留情况,这对判断锚索的长期耐久性至关重要。
检测设备与精度要求:
现代拉拔试验应采用精度超国标3倍的先进设备,如德国Zwick试验机、美国VIC-3D系统等。位移测量精度应达到0.01mm,力值测量误差不超过±1%。
四、检测流程与操作方法
标准的拉拔检测流程包括哪些步骤?
1.
准备工作:选择合适的锚索类型和规格,准备千斤顶、位移计、应力计等实验器材,并校准设备精度。
2.
安装测试系统:在锚索头部安装专用锚具和垫板,确保位移计或应力计安装牢固且工作正常。
3.
分级加载:通过千斤顶逐步施加荷载,通常从设计荷载的20%开始,每级增加20%,直至达到检测目标值。每级荷载应维持5-10分钟,并记录稳定的位移读数。
4.
数据采集与监控:在加载过程中连续监测锚索的位移变化和应力分布,特别关注位移突变点。
5.
卸载与结果分析:达到最大试验荷载后,分级卸载至零,观察残余变形,整理数据并形成检测报告。
五、结果判定与验收标准
如何根据检测数据判定锚索是否合格?
锚索拉拔力检测的合格判定基于多重要素:
1.
承载力要求:试验测得的最大拉拔力不应小于设计荷载值,且锚索本身不应出现明显损伤或断裂。
2.
位移控制标准:在工作荷载作用下,锚索的弹性位移应在设计允许范围内。对于预应力锚索,其总位移量需符合特定计算公式的要求。
3.
破坏模式判断:理想的破坏形式应为基材破坏,而非锚索本体失效。如果锚索在达到设计荷载前被拔出或断裂,则判定为不合格。
4.
安全系数评估:根据《混凝土结构加固设计规范》,锚索的安全系数一般不应低于2.0。
数据变异系数控制:依据《化学锚栓拉拔试验标准》,试验需进行至少3次重复,结果变异系数应≤15%,确保数据的可靠性和代表性。
六、工程应用与案例分析
拉拔检测在实际工程中如何应用?
在深基坑支护工程中,锚索拉拔力检测发挥着至关重要的作用。以大连奥海大厦基坑工程为例,该工程基坑深度8米,采用预应力锚索/锚喷混凝土支护体系。
通过系统的拉拔力检测,发现部分锚索因钻孔深度不足导致锚固力下降。施工团队及时调整工艺,加深钻孔并确保注浆密实度,最终使所有锚索拉拔力均超过设计值的120%,为建筑工程安全提供了坚实保障。
检测频率与抽样原则:
根据《混凝土结构后锚固技术规程》,对于重要结构部位,锚索拉拔检测应按批抽样,每100根锚索至少抽样3根。在特殊地质条件下或对安全等级要求较高的工程,应适当提高抽样比例。
七、常见问题与解决方案
检测中常见的质量问题有哪些?
1.
承载力不足:多数由钻孔深度不够、清孔不彻底或锚索植入位置偏差引起。解决方案包括严格按设计参数施工,并使用专用清孔设备确保孔内洁净。
2.
位移异常偏大:可能原因是基材强度不足或注浆材料配合比不当。应对措施是进行基材强度测试并优化注浆配方。
3.
应力分布不均:采用3D数字图像相关技术(DIC)可精准定位应力集中区域,从而调整锚索布置方案。
如何避免误判与漏检?
- 确保检测设备定期校准,避免系统误差
- 严格按照标准规定的加载速率操作,防止冲击荷载影响
- 在不同环境条件下进行对比测试,确保结果可靠性
八、技术发展趋势与创新
锚索拉拔检测技术的未来发展方向:
随着建筑结构向高层化、大跨化发展,锚索拉拔力检测技术正朝着智能化、高精度化方向演进。
1.
无损检测技术:发展超声波、红外热像等无损检测方法,在不停工条件下评估锚固性能。
2.
实时监测系统:在重要工程中安装长期监测系统,实时跟踪锚索受力状态,及时发现性能衰减。
3.
大数据分析与预测:通过积累大量检测数据,建立锚索性能预测模型,为工程设计与维护提供科学依据。
康红普院士团队的研究表明,随着煤矿开采深度增加和地质条件复杂化,预应力锚索用量逐年上升,对检测技术的精度和可靠性提出了更高要求。
九、小编有话说
锚索拉拔力检测标准是确保建筑结构安全的重要技术保障。严格执行国家标准规范,采用先进的检测设备与方法,不仅能及时发现工程隐患,还能为锚固系统的优化设计提供数据支持。随着检测技术的不断进步和标准体系的日益完善,锚索拉拔力检测将在建筑工程质量控制中发挥更加重要的作用。
版权声明:本站部分文章来源或改编自互联网及其他公众平台,主要目的在于分享信息,版权归原作者所有,内容仅供读者参考。本站仅提供信息存储空间服务,不拥有所有权,不承担相关法律责任,如有侵权请联系xp0123456789@qq.com删除。


评论