幕墙作为现代建筑的外围护结构,其质量直接关系到建筑的安全性与耐久性。幕墙工程涉及材料种类繁多,送检工作贯穿于施工前、施工中及竣工后全过程,是质量控制的核心环节。以下将系统梳理幕墙工程中需要送检的材料及其检测要求。

一、幕墙面板材料送检要求
面板是幕墙的视觉主体和第一道防线,不同材质的面板有着各自的检测重点。
1.
玻璃面板
检测项目:主要包括厚度、抗冲击性、透光率以及隔热性能等。对于应用广泛的钢化玻璃,还需关注其应力斑和碎片状态。
取样要求:通常按同一厂家、同一类型、同一规格的产品进行抽样,抽取足够尺寸的样本送至第三方检测机构。
2.
金属面板(如铝板、钢板)
检测项目:通常包括涂层厚度、涂层附着力、硬度以及耐腐蚀性等,以确保其长期暴露于室外环境下的耐久性。
3.
石材面板(如花岗岩、大理石)
检测项目:弯曲强度、吸水率、耐磨性是必检项目。此外,用于寒冷地区的石材需进行耐冻融性检测,室内用花岗岩则必须检测其放射性水平,确保符合环保要求。
4.
其他复合材料(如铝塑复合板)
检测项目:核心检测指标为剥离强度,用以评估复合层之间结合的牢固程度。
二、支承结构与连接材料送检要求
支承结构是幕墙的骨架,其稳定性至关重要,相关材料的检测不容忽视。
1.
铝合金型材
检测项目:化学成分、力学性能(如抗拉强度、规定非比例延伸强度)以及膜厚是关键的检测项。
2.
钢材(角钢、槽钢等)
需要注意的是,通常角钢和槽钢等型钢本身不需要进行复试,但其质量证明文件必须齐全有效。
3.
后置埋件
检测项目:现场拉拔强度检测是验证其锚固承载力的重要手段,必须委托有资质的检测单位在现场进行。
4.
紧固件(如螺栓、锚栓)
检测项目:主要包括材料力学性能、扭矩系数以及防腐层质量等。
三、密封与粘结材料送检要求
密封与粘结材料直接决定了幕墙的气密性、水密性和结构安全性,是送检的重点环节。
1.
硅酮结构密封胶
检测项目:除核查产品认定证书和抽查合格证明外,还必须进行邵氏硬度和标准条件下拉伸粘结强度的检测。尤为关键的是,在使用前必须复验其与接触材料的相容性和剥离粘结性,这两项指标在出厂检验报告中通常不提供,是进场复验的强制性要求。对于进口硅酮结构胶,还需查验商检证。
2.
硅酮耐候密封胶
检测项目:重点关注其位移能力、拉伸模量、断裂伸长率以及与面板材料的相容性。
3.
石材用密封胶
检测项目:除了常规性能,必须进行耐污染性试验,以防止对多孔性石材造成污染。
4.
其他密封材料(如密封胶条、衬垫材料)
检测项目:需检查其成分、硬度、压缩永久变形及耐老化性能。
四、功能性及辅助材料送检要求
为确保幕墙的整体性能,一些功能性材料也需按要求送检。
1.
保温材料
检测项目:例如挤塑聚苯板(XPS)、岩棉板等,其核心检测指标为导热系数,以验证保温效果;同时还需检测抗压强度及燃烧性能等级。
2.
防火材料
检测项目:如防火密封胶、防火涂料等,耐火极限是其主要性能指标。
五、幕墙整体性能检测
在材料送检之外,幕墙作为一个系统,还需在实验室或现场进行整体的性能检测,以评估其综合性能。
1.
幕墙“四性”检测
这是幕墙工程最为关键的检测项目,通常在专门的检测机构,按比例制作幕墙试件进行。主要包括:
抗风压性能:检验幕墙在风荷载作用下的变形能力和结构安全性。
气密性能:评估幕墙在关闭状态下阻止空气渗透的能力,直接影响建筑能耗。
水密性能:检验幕墙在风雨同时作用下阻止雨水渗漏的能力。
平面内变形性能:模拟建筑主体结构在风荷载或地震作用下发生层间位移时,幕墙随之变形的能力,对“抗震缝”等关键部位的构造至关重要。
2.
其他现场检测项目
防雷接地电阻测试:在骨架安装完成、玻璃面板安装前进行,确保幕墙防雷系统与建筑主体防雷系统有效联通。
现场淋水试验:在幕墙安装完成后,通过在室外特定区域模拟降雨,检查室内侧有无渗漏现象,是验证幕墙整体水密性的有效补充手段。
六、送检流程与资料管理要点
1.
明确送检流程:从材料进场验收、取样送样、委托检测到取得报告,需建立清晰的流程和责任制度。
2.
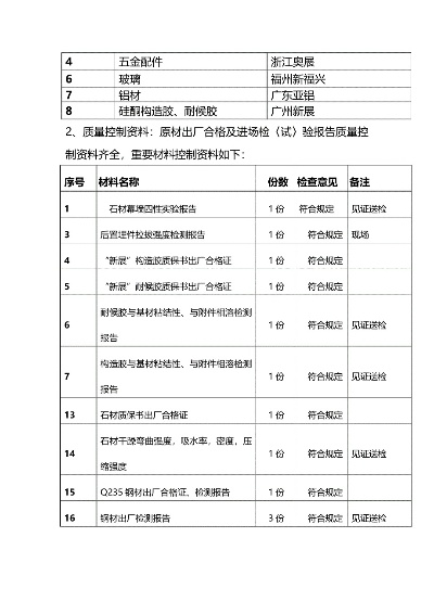
确保资料完整:幕墙工程验收时需要检查的文件和记录非常庞杂,贯穿始终。主要包括:施工图、结构计算书、设计说明;各种材料的产品合格证、性能检验报告及复验报告;结构胶相容性报告、后置埋件拉拔报告、四性检测报告;隐蔽工程验收记录、施工记录、注胶记录等。所有资料都应妥善保管,形成可追溯的闭环。
综上所述,幕墙送检材料覆盖了面板、支承结构、密封粘结及功能性辅助材料等多个方面,并且伴随着严格的整体性能检测。严谨、规范的送检工作是保障幕墙工程“表里如一”、安全耐用的坚实基础。
版权声明:本站部分文章来源或改编自互联网及其他公众平台,主要目的在于分享信息,版权归原作者所有,内容仅供读者参考。本站仅提供信息存储空间服务,不拥有所有权,不承担相关法律责任,如有侵权请联系xp0123456789@qq.com删除。


评论