一、表面粗糙度是什么?为何对建筑质量至关重要?
表面粗糙度指材料表面微观轮廓的起伏程度,直接影响构件粘结强度、防水性能及耐久性。在建筑工程中,混凝土叠合板结合面、钢结构焊接部位、瓷砖铺贴基层等场景均需严格管控粗糙度:若混凝土结合面粗糙度不足,将降低新旧混凝土咬合力,导致层间剥离风险;而瓷砖表面粗糙度超标则可能影响防滑安全性能。

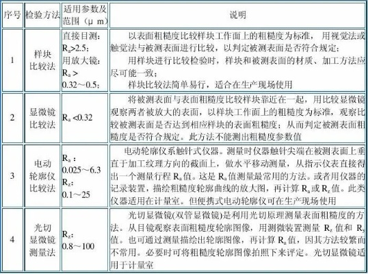
二、主流检测仪器有哪些类型?各自适用何种场景?
目前行业主要采用接触式与非接触式两类仪器:
1.
接触式测量仪器
- 轮廓仪:通过金刚石测针直接扫描表面,精度可达纳米级,适用于钢结构焊缝、精密模具检测。例如SJ5730系列粗糙度轮廓一体测量仪可对轴承滚子、人工关节等曲面部件实现高精度检测。
- 粗糙度仪:便携设计,支持现场快速测量,操作时需先进行标准片校准,通过菜单设置取样长度与评定参数。
2.
非接触式测量仪器
- 光学3D表面轮廓仪:基于白光干涉原理,无需接触样品即可获取三维形貌数据,尤其适合易损伤的装饰材料表面检测。
- 三维激光扫描仪:通过点云数据对比设计模型,可同步完成平整度、尺寸偏差等多参数分析,在竣工验收中效率提升显著。
三、建筑行业具体应用案例与技术要点
1.
混凝土叠合板结合面检测
使用专用粗糙度检测仪时,需将标准砂摊铺成四边形,通过边长计算换算值。操作中需确保推平板与量砂筒规格符合规范要求。
2.
建材表面质量控制
某瓷砖生产厂采用粗糙度轮廓仪对产品进行全检,通过高精度传感器捕捉微观起伏,将Ra值控制在0.2-0.8μm范围内,既保证防滑性又兼顾美观度。
3.
施工过程监测
上海建工四建集团引入智建云智能实测系统,搭配智能靠尺与测距仪,实现墙体平整度、垂直度的数字化记录,偏差识别效率提升60%。
四、仪器操作规范与数据管理指南
1.
标准化流程:
- 开机后需进行数据清零,输入零件编号、测量人员信息及截止波长参数。
- 测量时轻触测针至表面,避免压力过大导致数据失真,完成后立即导出PDF报告。
2.
精度保障措施:
- 定期使用标准片校准设备,防止因振动、温度波动引起的系统误差。
- 长期不用时每月充电维护,测针须存放于防磁防潮专用盒内。
五、未来技术趋势与选型建议
随着智能制造发展,集成物联网的粗糙度仪可通过云平台实时传输数据,辅助质量决策。建议根据检测场景选择仪器:
-实验室精密测量首选白光干涉仪,分辨率达纳米级;
-工地现场快速检测宜选用便携式粗糙度仪,注重防尘防震性能;
-大型结构全场测量推荐三维激光扫描技术,兼顾效率与精度。
版权声明:本站部分文章来源或改编自互联网及其他公众平台,主要目的在于分享信息,版权归原作者所有,内容仅供读者参考。本站仅提供信息存储空间服务,不拥有所有权,不承担相关法律责任,如有侵权请联系xp0123456789@qq.com删除。


评论