Q1:工程开工必须具备哪些核心条件?
工程开工需同时满足五个关键条件:合法完备的设计文件、充分的现场准备、充足的资金与人力资源、齐全的行政许可以及完善的技术装备与材料储备。这些条件环环相扣,缺一不可,既是《建筑法》与《建设工程质量管理条例》的法定要求,也是保障工程安全质量的基础。

Q2:设计文件需要达到什么标准?
设计文件必须包含规划设计、施工图设计及技术规范,且需通过具有审图资质的第三方机构审查并加盖审图章。设计单位还需组织施工单位、监理单位进行图纸会审与技术交底,形成由各方签字盖章的会审记录,并分发至相关单位。未经审查批准的设计文件严禁使用,否则建设单位将承担相应法律责任。
Q3:施工现场需完成哪些准备工作?
场地与设施:临时设施、工棚、施工道路、水电管网需基本完成,满足施工与生活需求;
设备与测量:塔吊、模板、钢筋加工机械等主要设备应配置齐全并完成检修,工程定位测量需达到施工标准;
材料保障:材料、成品、半成品及工艺设备须满足连续施工要求;
安全措施:安全消防设备必须到位,临时设施需符合安全规范。
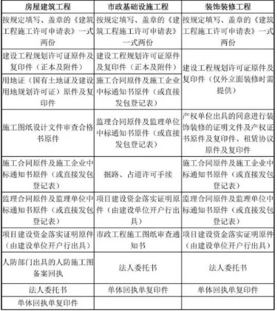
Q4:行政许可是如何规定的?
建设单位必须依法取得施工许可证、建设工程质量监督手续、安全施工措施备案等核心文件。根据《建设工程质量管理条例》,施工图设计文件需报建设主管部门审查,且需严格执行先勘察、后设计、再施工的基本建设程序。目前四川省已推行“三证合一”改革,将施工许可证、质量监督备案证、安全监督备案证整合办理,审批时限压缩至5个工作日内。
Q5:资金与人力资源如何配置?
资金管理:施工图预算需编制审定,资金来源明确,确保建设资金充足到位;
团队组建:建立以项目经理为核心的管理机构,集结满足施工需要的劳动力,并完成施工组织设计、计划与技术交底;
制度建立:健全各项管理制度,包括目标责任考核与奖惩机制,提升项目执行效率。
Q6:技术装备与材料准备有哪些具体要求?
必须配备符合工程需求的机械设备、施工材料及安全防护装置。特别是对于大型项目,需确保技术装备的先进性且运作状态良好,材料供应渠道稳定,避免因资源短缺导致工期延误。同时,应结合当地气候与环境特点选择材料,如冻土区域需采用抗冻性建材。
Q7:未满足条件擅自开工有何后果?
依据《建筑法》,未取得施工许可证或违反基本建设程序开工的,将被责令整改、处以罚款,甚至责令停工整顿。若因准备不足引发安全事故,建设单位、施工单位与监理单位将依法承担连带责任。
Q8:如何优化开工条件办理流程?
建议参考四川省“一件事”改革模式,通过“一表申请、一窗受理”整合审批事项,利用数据共享精简申请材料,实现“多事项并联审批”。推行电子证照与线上办理,缩短行政手续办理时间,让企业“少跑腿、快开工”。
开工条件的核心价值
工程开工五大条件既是法定门槛,也是项目成功的基石。随着“放管服”改革深化,各地正通过数字化手段提升审批效率,但核心技术要求与管理规范仍需严格执行。唯有全面夯实开工基础,才能实现“优质工程、安全工程、民生工程”的最终目标。
版权声明:本站部分文章来源或改编自互联网及其他公众平台,主要目的在于分享信息,版权归原作者所有,内容仅供读者参考。本站仅提供信息存储空间服务,不拥有所有权,不承担相关法律责任,如有侵权请联系xp0123456789@qq.com删除。


评论