1.为什么防水材料进场前必须进行检测?
防水材料的质量直接决定工程防渗漏效果。根据《建筑与市政工程防水通用规范》,所有防水材料进场前需委托有资质的第三方检测机构进行复验。不合格材料会导致建筑物出现墙体霉变、钢筋锈蚀等结构性病害,统计显示超七成建筑渗漏源于材料选择不当或施工检测不规范。检测内容应包括材料的耐水性、热老化性能及环保指标,苯基化合物等有毒物质会引发皮肤过敏、呼吸困难甚至致癌风险。通过严格检测可避免因材料问题造成的返工损失,有效控制工程成本。

2.刚性防水材料的关键检测指标有哪些?
刚性防水材料以水泥、砂石为基料,检测重点包括三大核心指标:
- 透水压力比:按GB/T2419标准确定基准砂浆与受检砂浆用水量,保持流动度一致后成型试件,在(20±2)℃水中养护7天后进行透水试验,基准试件抗渗压力需达到0.3MPa-0.4MPa
- 抗压强度比:测试7天与28天龄期的抗压强度,水泥与砂比例严格控制在1:3,流动度范围限定在(140±5)mm
- 吸水量比:反映材料密实度,直接影响长期防水性能
防水混凝土的抗渗等级应达到P6~P12标准,厚度控制在20-30mm,且需避免长期浸水场景。
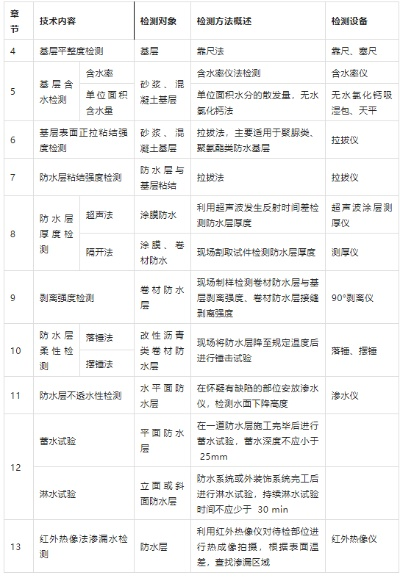
3.不同工程部位应如何选择检测方法?
需根据工程特点采用差异化检测方案:
- 屋面防水:外露屋面优先检测SBS/APP改性沥青卷材的低温柔性(-20℃无裂纹)或耐高温性(130℃不流淌)。检测卷材厚度(≥4mm)、搭接宽度(≥80mm)及热熔施工温度(200-250℃)。种植屋面需额外测试耐根穿刺性能
- 地下工程:采用"卷材+涂料"复合检测法,重点评估HDPE或EPDM卷材的耐穿刺性,以及水泥基渗透结晶材料的粘结强度
- 室内防水:地面防水层应检测不少于两道,墙面至少一道,厨卫间优先选用JS防水涂料进行环保性检测
外设防水层需包含至少一道防水卷材或涂料,且防水混凝土不能单独作为防水层。
4.防水工程检测如何影响工程质量控制?
工程检测贯穿项目建设全过程,其作用主要体现在:
- 结构安全保障:通过检测钢筋保护层厚度、混凝土密实度,预防因粘连性降低导致的坍塌事故
- 材料性能把控:对砂、水泥、钢筋等原材料进行严格检测,确保其符合工程设计要求和国家规范标准
- 使用寿命延长:按照新规范要求,地下工程防水设计工作年限不应低于工程结构设计工作年限,屋面工程不应低于20年
检测数据可直接指导施工工艺调整,如发现基层含水率>9%时应延期施工,聚合物防水涂料与聚氨酯复合施工需间隔24小时以上。
5.当前防水检测领域存在哪些突出问题?
实践中主要面临三类挑战:
- 标准滞后问题:现行部分标准如《石油沥青玻璃纤维胎油毡GB/T14686-1993》制定于1993年,已严重落后于当前工程质量要求
- 制度配套不足:国内防水工程保质期仅5年,远低于西方国家10-20年的标准,且质量问题追责体系尚未完善
- 技术应用偏差:现场常见注浆压力控制不当导致采光井根部渗漏加剧,以及"一招鲜"施工忽视部位差异
2023年度检查数据显示,约x个在建工地中存在特殊工种无证上岗、塔吊基础排水不畅、安全防护不规范等问题,整改率虽达100%,但系统性风险依然存在。
6.如何优化防水工程检测管理体系?
建议从三个维度进行体系化提升:
-
检测前移:在材料生产环节加强质量监督,杜绝低档和不合规防水材料流入市场
-
过程监控:完善施工各阶段的检测台账,采用影像记录关键节点,确保数据可追溯
-
技术创新:推广无损检测技术,如红外热像法识别潜在渗漏点,结合大数据分析预测材料老化趋势
监理单位需严格按照工程建设强制性标准履行监督职责,对发现的隐患及时督促整改并形成闭环管理。
版权声明:本站部分文章来源或改编自互联网及其他公众平台,主要目的在于分享信息,版权归原作者所有,内容仅供读者参考。本站仅提供信息存储空间服务,不拥有所有权,不承担相关法律责任,如有侵权请联系xp0123456789@qq.com删除。


评论