问:工程结算的基本定义是什么?

工程结算是发承包双方根据合同约定,对已完工的工程项目进行价款清算的经济文件。它不仅关系到建设单位的投资控制,还直接影响施工企业的经济效益考核。
问:工程结算有哪些主要方式?
常见结算方式包括按月结算、分阶段结算、竣工后一次结算等。实际工作中,竣工后一次结算应用最广泛,而中间结算多因承包商变更等情况使用。
问:工程结算的核心流程包括哪些环节?
1.
前期准备阶段
- 合同条款精细化设计:明确计价依据(如《建设工程工程量清单计价规范》)、工程量计算规则、材料价格调整机制等。
- 建立结算管理制度:设立专职部门,配备造价工程师,制定结算工作手册和考核制度。
2.
施工过程管控
- 过程资料管理:建立变更台账,规范现场签证(需7日内完成),留存材料进场验收文件。
- 严格按照“先审批后实施”原则处理工程变更。
3.
竣工结算阶段
- 造价确定:包括合同内工程量清单、工程变更费用、索赔费用和价格调整四部分。
- 费用支付:分为预付款、期中结算、竣工结算和最终支付四个步骤。
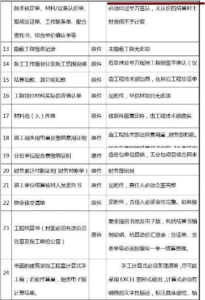
问:工程结算需要准备哪些关键资料?
- 合同文件:包括协议书、中标通知书、投标书、专用条款等。
- 竣工图及技术文件:需经建设单位或授权监理签字确认,并加盖施工图章。
- 变更与签证资料:设计变更单、技术核定单、隐蔽工程记录、现场会议纪要等。
- 结算编制文件:施工单位提交的结算书、工程量计算书(含电子文件)、材料核价表等。
问:结算审核中常见的风险点有哪些?
- 工程量计算:各分部分项工程量是否准确,需结合竣工图与现场实际情况核对。
- 工程价款:合同内事项是否执行合同价格,合同外事项价格审批手续是否完善。
- 资料有效性:所有签证资料必须由建设单位或授权监理确认方能生效。
问:如何确保结算资料的真实性与完整性?
- 深入施工现场勘查,将竣工资料与实体工程对比验证。
- 建立多方确认制度,要求监理、业主等单位现场共同确认关键数据。
问:结算争议如何处理?
合同中应明确约定争议解决途径,包括第三方造价咨询机构的选择标准和审核时限。例如可参考《财建【2004】369号》文件中对结算时效的规定。
问:结算报告应包含哪些主要内容?
- 封面:注明发包单位、工程名称、建筑面积、结算总造价等。
- 编制依据:列出定额标准、法律法规、合同条款等。
- 结算汇总表:分单位工程列出建筑面积、造价指标和总造价。
- 审核结果:明确送审造价、核定造价及核减金额。
版权声明:本站部分文章来源或改编自互联网及其他公众平台,主要目的在于分享信息,版权归原作者所有,内容仅供读者参考。本站仅提供信息存储空间服务,不拥有所有权,不承担相关法律责任,如有侵权请联系xp0123456789@qq.com删除。


评论