一、职称评定的意义与价值
无损检测技术在建筑工程、航空航天、石油化工等领域的应用日益广泛,其对工程质量和安全性的保障作用愈发关键。职称评定作为专业技术人员能力评价的重要手段,对无损检测行业具有多重意义。

从行业发展角度,职称评定能够系统性地提升无损检测人员的专业水平和服务质量,促进整个行业的技术进步。通过建立科学合理的评价标准,为用人单位选拔、聘用专业人才提供客观依据,同时也为技术人员规划职业发展路径提供清晰指引。
从个人成长维度,职称评定不仅是对专业技术人员过往工作成果的认可,更是激励其持续学习、不断提升的重要动力。获得相应职称不仅意味着专业技术水平的权威认定,也直接关系到个人职业发展空间和薪资待遇水平。
二、职称体系与等级划分
我国无损检测人员的职称体系通常分为初级、中级、高级三个层次,每个层次对应不同的专业技术要求和工作职责。
初级职称包括技术员和助理工程师,主要面向从事基础检测操作的技术人员。申报条件通常要求具备相关专业中专以上学历,并有一定年限的实务工作经验。初级职称评定重点考察基本理论知识和规范操作能力。
中级职称即工程师,是无损检测队伍的中坚力量。申报者需具备扎实的专业理论基础和丰富的实践经验,能够独立承担复杂检测任务,解决技术难题。中级职称评定强调技术应用能力和问题解决能力。
高级职称包括高级工程师和正高级工程师,是无损检测领域的专家级人才。评定标准侧重于技术创新能力、重大工程项目经验以及行业影响力。高级职称人员往往承担着技术研发、标准制定和人才培养等重要职责。
三、评定内容与指标体系
无损检测人员职称评定的内容体系涵盖多个维度,力求全面、客观地评价专业技术人员的综合素质。
3.1专业技术能力
专业技术能力是评定的核心内容,包括理论知识和实操技能两个方面。理论知识考察涉及材料科学、检测原理、标准规范等基础理论;实操技能则评价各类无损检测方法的掌握程度和应用水平。
评定过程中,专家评审委员会会重点考察申报人员在具体项目中的技术表现,包括检测方案的设计能力、检测过程的规范程度、结果分析的准确性等。特别是在复杂工况下的技术应对能力和创新能力,往往成为评定中的重要加分项。
3.2工作业绩与成果
工作业绩是评定中的重要量化指标,包括参与的工程项目、解决的技术难题、取得的专利成果以及发表的学术论文等。对于中级以上职称申报者,要求在技术创新或工程应用方面有显著贡献。
具体而言,评定标准通常关注以下几个方面:参与重大工程检测项目的数量和规模;在检测过程中发现重大安全隐患的实例;技术改进和创新成果的实际应用效果;以及在行业内的专业影响力等。
3.3职业道德与工作态度
职业道德和工作态度虽然难以量化,但却是无损检测人员不可或缺的重要素质。评定过程中会通过同行评价、客户反馈等多种渠道,了解申报人员的责任心、诚信度和团队协作精神。
特别是在涉及重大安全问题的检测项目中,技术人员的职业操守往往直接关系到公共安全。因此,职业道德表现不佳者,即使在技术能力方面表现突出,也可能在职称评定中被一票否决。
四、评定流程与方法
无损检测人员职称评定遵循规范化的流程,确保评定结果的公正性和权威性。
4.1材料申报与初审
申报人员需按要求准备相关材料,包括个人基本信息、学历证明、工作经历、技术成果等。评审机构对申报材料进行形式审查,确保材料的完整性和规范性。
材料准备阶段应当注意真实、准确、全面地反映个人专业能力和工作业绩,避免夸大或虚假陈述。一旦发现弄虚作假行为,将取消申报资格并记入专业诚信档案。
4.2专业能力考核
专业能力考核包括理论考试和实操考核两个部分。理论考试侧重于基础理论和标准规范的理解;实操考核则模拟真实工作场景,评估技术应用能力。
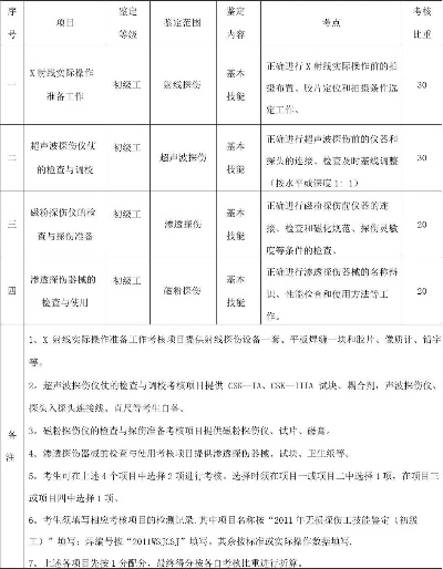
以射线检测技术考核为例,实操项目要求选手在标准盲样试件上准确找到缺陷情况,点状缺陷位置与标准答案距离不超过5毫米,条状缺陷重合度不低于50%,波的长度和高度、缺陷的位置和偏离距离均需控制在2毫米之内。这种精细化的考核标准体现了无损检测工作对精确性的极高要求。
4.3综合评审与答辩
通过初步考核的申报者需要参加综合评审和答辩。评审委员会由行业专家组成,通过审阅材料、提问答辩等环节,全面评估申报者的专业水平。
答辩过程中,申报者需要就自己的技术成果、工程经验和专业见解进行陈述,并回答评委提问。这一环节不仅考察专业知识的深度和广度,也评估逻辑思维和沟通表达能力。
五、技术创新与职业发展
随着科技进步和工程需求的变化,无损检测技术不断创新,这对专业技术人员的职业发展提出了新的要求。
5.1技术发展对职称评定的影响
新型无损检测技术的出现和应用,不断丰富着职称评定的内容体系。从传统的射线检测、超声检测,到现代的相控阵超声、导波检测等先进技术,都逐步纳入评定考核范围。
专业技术人员需要持续跟进技术发展动态,不断更新知识结构和技能储备。在职称评定中,对新技术的学习和应用能力已成为重要的评价指标。
5.2继续教育与技能提升
继续教育是保持专业竞争力的重要途径。无损检测人员应当定期参加专业培训和学术交流活动,了解最新的技术标准和检测方法。
各级职称评定都要求申报人员提供近年的继续教育证明,确保其专业知识和技能与行业发展同步。特别是对于高级职称申报者,要求在本领域具有一定的影响力,能够指导和培养年轻技术人员。
5.3职业发展路径规划
基于职称评定的职业发展路径为技术人员提供了清晰的成长蓝图。从初级到高级的技术晋升路径,不仅要求专业深度不断拓展,也需要技术广度和综合素质的持续提升。
专业技术人员可以根据自身特点和职业目标,选择不同的发展方向,如技术专家、管理人才或教育培训等。职称评定体系为此提供了多元化的评价标准和发展通道。
六、行业展望与发展建议
随着我国基础设施建设规模不断扩大和质量要求不断提高,无损检测行业面临着新的机遇和挑战。
6.1行业发展趋势
无损检测技术的发展呈现出智能化、自动化、数字化等明显特征。新技术的应用不仅提高了检测效率和准确性,也对检测人员的能力素质提出了更高要求。
同时,随着工程结构日益复杂和材料种类不断丰富,对无损检测技术的综合应用能力要求更高。技术人员需要掌握多种检测方法,并能根据具体情况选择最合适的技术组合。
6.2职称评定体系的优化建议
为进一步提升职称评定的科学性和有效性,建议从以下几个方面不断完善评定体系:建立更加细化的专业分类标准,反映不同技术方向的特点和要求;完善实际操作考核的标准和方法,更加贴近工程实际情况;加强对技术创新和成果转化的激励,推动行业技术进步。
此外,还应加强与国际无损检测标准的接轨,促进我国无损检测人员专业水平的国际化。通过参与国际交流合作,提升我国无损检测技术的国际竞争力。
6.3专业技术人才的培养
高素质人才是无损检测行业持续发展的根本保障。应当建立健全人才培养机制,通过校企合作、在职培训、技能竞赛等多种途径,加快专业技术人才队伍建设。
特别是要重视青年技术人员的培养,为其提供更多的学习和实践机会。通过导师制、项目负责制等方式,促进经验传承和技术创新。
七、小编有话说
无损检测人员职称评定作为专业人才评价的重要手段,对促进行业健康发展、提升工程质量安全水平具有重要意义。随着技术的不断进步和行业需求的持续变化,职称评定体系也需要不断调整和完善,以更好地服务于行业发展和技术创新。
对于无损检测专业人员而言,积极参与职称评定不仅有助于个人职业发展,也是为行业发展贡献力量的重要方式。通过系统性的专业能力建设和职业发展规划,无损检测人员能够在工程质量保障体系中发挥更加重要的作用。
随着国家对技能人才重视程度的不断提高,无损检测人员的专业价值和社会地位也将进一步提升。作为建筑行业中的检测人员通过精湛的技术和严谨的态度,守护着每一座建筑的安全,他们同样是"建设者"中不可或缺的重要成员。
版权声明:本站部分文章来源或改编自互联网及其他公众平台,主要目的在于分享信息,版权归原作者所有,内容仅供读者参考。本站仅提供信息存储空间服务,不拥有所有权,不承担相关法律责任,如有侵权请联系xp0123456789@qq.com删除。


评论