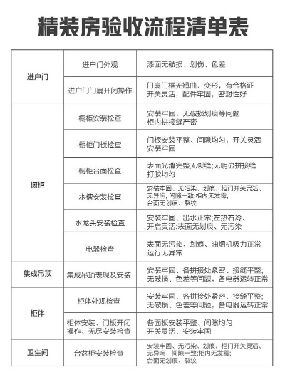
Q1:装修验收应从何时开始?各阶段重点是什么?

A1:验收应贯穿装修全过程,分为四个关键阶段:
- 入场前验收:核对拆除工程是否符合合同规定,检查墙面是否干净平整,清除所有砖块与死角。同时确认进场材料的规格、等级与数量是否符合约定,并对入户门、窗、强弱电系统做好保护措施。
- 隐蔽工程验收:水电改造完成后,需由监理、电工等专业人员检查线路布局是否合理、管道是否畅通,并记录实际尺寸。例如水管需进行24小时以上压力测试,电线铺设须穿管且严禁从地砖下方直接走线。
- 中期验收:针对墙面平整度、瓷砖空鼓率、吊顶基层等工序,需依据《建筑工程施工质量验收统一标准》进行检测。
- 竣工验收:对整体施工质量、功能性及细节进行综合评估,确保符合设计文件与合同约定。
Q2:材料验收有哪些具体规范?
A2:材料验收需严格执行以下流程:
1.
场地准备:提前规划存料区域,确保场地平整并配备防潮设施;
2.
凭证核对:确认进场材料与采购清单一致性,杜绝非约定材料入库;
3.
质量检验:通过目测检查外观瑕疵,并核验材料性能认证文件;
4.
数量验收:采用点数、检斤、检尺等方法核验,对分批进场材料需单独记录。若发现不合格品,应立即通知供应商退换,协商期间需分类保管避免损坏。
Q3:水电改造验收的核心指标是什么?
A3:此项验收需重点关注:
- 水路系统:镀锌管铰牙不少于8个,生料带缠绕6圈以上且严禁烂牙。水管建议沿墙体铺设,避免走地面,若必须埋地则需保证管道平直无接头。
- 电路系统:除空心楼板外所有线路必须穿管(PVC管壁厚≥1.2mm),照明电路需设置漏电开关,厨房空调应设独立专线。
- 燃气管道:严格使用明管安装,接头处用麻丝厚白漆密封并完成试气检测。
Q4:如何判断墙面与天花板工程是否合格?
A4:
- 墙面验收:使用2米靠尺检测平整度,误差应≤3mm;观察漆面无色差、流坠现象;壁纸接缝应≤1mm且无起翘。
- 天花板检测:检查吊顶龙骨安装牢固度,饰面板接缝均匀且无开裂。对造型吊顶需核查灯光效果与设计图纸一致性。
Q5:装饰工程施工质量有哪些控制要点?
A5:需从三个维度把控:
1.
工艺标准:瓷砖嵌缝饱满无遗漏,木制品收口严密无毛刺;
2.
工序衔接:严格执行"先防水后贴砖"先管道后封板"流程规范;
3.
细节处理:阴阳角顺直,开关边缘无缝隙,门窗框与墙体接缝处填充密实。
Q6:验收过程中发现质量问题该如何处理?
A6:应建立闭环管理机制:
- 问题记录:使用影像与文字双轨记录缺陷位置及特征;
- 整改落实:要求施工单位限时修复并提交整改报告;
- 复查验证:由监理单位对整改结果进行二次检测,直至符合标准。对于重大结构问题,需由设计单位出具加固方案。
Q7:竣工验收需要准备哪些关键文件?
A7:必须齐备以下资料:
- 施工许可证、消防/环保/规划部门认可文件;
- 材料检测报告(门窗三性、室内环境等);
- 工程质量保修书及付款证明;
- 分户验收记录与隐蔽工程影像资料。
Q8:如何通过合同条款保障验收权益?
A8:签订合同时应特别注意:
- 补充材料明细表,明确品牌、等级、环保指标等参数;
- 增加空气质量检测条款,明确不合格情况的责任划分;
- 删除"可更换相同材料"模糊表述,限定变更需经业主书面确认。
Q9:常见装修陷阱有哪些防范措施?
A9:重点防范三类问题:
- 材料置换:要求在合同附件中注明所有材料的技术参数,现场验收时逐项核对;
- 面积虚报:要求施工前共同测量并签字确认实际施工面积;
- 工艺缩水:依据《建筑装饰装修工程质量验收标准》对关键工序进行抽样解剖检查。
Q10:装修完工后是否需要质量回访?
A10:建议在竣工验收后3-6个月进行回访,重点检查:
-季节性变化导致的墙面开裂/变形;
-水电设备持续运行稳定性;
-木制品含水率变化引起的接缝问题。正规装饰公司应提供定期回访服务并记录存档。
版权声明:本站部分文章来源或改编自互联网及其他公众平台,主要目的在于分享信息,版权归原作者所有,内容仅供读者参考。本站仅提供信息存储空间服务,不拥有所有权,不承担相关法律责任,如有侵权请联系xp0123456789@qq.com删除。


评论