一、火灾危险性类别对间距的基础性影响
工业建筑的火灾危险性分类直接决定基础间距值。甲类厂房因使用或储存易燃易爆物质,其与相邻厂房间距至少需保持12米;乙类厂房涉及可燃气体或粉尘,与同类厂房间距需10米;丙类厂房存放可燃固体,间距不低于10米;丁、戊类厂房虽火灾风险较低,但与其他厂房仍须保持10米以上间距。例如二级耐火甲醇(甲类)厂房与三级多层木器(丙类)厂房防火间距需14米,此数值通过基础值叠加耐火等级修正得出。

二、建筑高度与结构的间距调整机制
当建筑高度超过24米时,高层工业建筑与单层、多层厂房的间距需增加30%。以高层丙类厂房与单层丙类厂房为例,基础间距10米经高度修正后实际应保持13米。特殊结构如联合厂房内部防火分区采用防火墙分隔时,各分区可视为独立建筑核算间距。钢结构厂房施工时需预留温度变形缝,单跨超过150米的厂房每30米需设置20mm伸缩间隙。
三、工艺装置与设备间距的特殊规范
工艺装置区内设备间距需同时满足防火与防爆要求。根据《石油化工企业设计防火规范》,室外装有化学易燃物品的设备外壁与相邻厂房外墙的间距,当设备内为甲类物品时不小于12米,乙类物品时不小于10米。小型可燃液体储罐若设置于厂房外墙附近,要求面向储罐一面4.0m范围内的外墙采用防火墙。油浸变压器室、锅炉房等附属设施与丙类厂房间距不得小于12米。
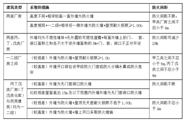
四、间距放宽条件与修正系数
当相邻较高一面外墙为防火墙,或相同高度一、二级耐火建筑中任一侧为防火墙且屋顶耐火极限≥1.00h时,除甲类厂房外防火间距可不限。丙、丁、戊类厂房相邻两面外墙均为不燃性墙体,且门窗洞口面积各不大于外墙面积5%时,间距可减少25%。但甲类厂房即使满足防火墙条件,间距仍不应小于4米。
五、混合布局与特殊环境间距控制
工业与民用建筑混合布局时执行更严格标准。甲类厂房与二类高层民用建筑间距需≥25米,丙类多层厂房与一类高层住宅间距需20米。涉及危化品的设施需额外考虑防爆间距,氢气储罐与明火地点间距应>30米,液氧储罐与可燃材料堆场间距不少于15米。产生有害气体的车间需满足环保间距,铸造车间距厂界至少100米。
六、地方规范与验收标准差异
地方性规范可能提出更高要求,如江苏省规定化工装置与厂外铁路线间距不得小于50米,浙江省要求纺织厂房与居住区边界最小间距200米。竣工验收时建筑间距和退界距离允许误差不大于0.1米。消防验收需实测消防车登高操作场地与建筑间距,确保不小于10米。
七、常见问题解答
1.
问:二级单层甲醇厂房与三级多层木器厂房防火间距是多少?
答:需14米,根据甲类基础间距12米叠加三级建筑修正值得出。
2.
问:相邻厂房均设置防火墙时可否取消间距?
答:甲类厂房仍需保持≥4米,其他类别在满足规范条件下可不限。
3.
问:工业建筑退让用地红线最小距离?
答:按《建筑设计防火规范》最小不得小于6.5米,石油化工项目需同时满足行业标准。
版权声明:本站部分文章来源或改编自互联网及其他公众平台,主要目的在于分享信息,版权归原作者所有,内容仅供读者参考。本站仅提供信息存储空间服务,不拥有所有权,不承担相关法律责任,如有侵权请联系xp0123456789@qq.com删除。


评论