Q1:钢结构隐蔽工程包含哪些核心资料?
钢结构隐蔽资料体系主要由三大部分构成:

1.
隐蔽工程验收记录表:作为隐蔽验收的核心文件,需完整记录工程名称、验收部位(如5轴钢梁连接节点)、验收依据(GB50205-2020规范)、材料规格等关键信息。例如地脚螺栓隐蔽验收需包含螺栓规格(如M16)、埋设深度、紧固力矩值等参数,并附施工图纸编号及检测报告文件号。
2.
检验批质量验收记录:按施工阶段划分专项记录,包括焊接连接、高强度螺栓连接、防腐涂装等分项。特别注意计量单位的规范使用:钢柱按"件"、钢梁按"榀"钢梯按"跑"计算。
3.
支撑材料档案:
- 材料报验单(含钢筋原材、高强螺栓合格证)
- 专项试验报告(如摩擦面抗滑移系数检测、焊缝无损检测)
- 施工过程记录(如初拧/终拧扭矩检查记录)
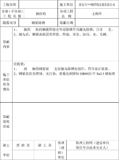
Q2:隐蔽验收记录需要重点填写哪些内容?
钢结构螺栓连接隐蔽范例:
- 高强度螺栓规格标注(如公称直径16mm,螺栓孔直径17.5mm)及安装位置定位(如5轴右3m处)
- 摩擦面处理情况记录,包括抗滑移系数试验结果是否符合设计要求
- 紧固过程控制:注明按规范进行两次紧固,初拧后检查合格并在当天完成终拧
- 允许偏差核查:主梁与次梁表面高差按规范允许±2mm,实测5点数据需全部记录
钢结构焊接隐蔽范例:
- 焊缝外观质量评定:依据GB50205-2020附录A检查未焊满、咬边、弧坑裂纹等缺陷
- 尺寸精度控制:焊缝长度允许偏差≤2mm,外观需达到"成型均匀、过渡平滑"标准
- 无损检测报告附件:包含超声波探伤或射线检测结果文件编号
Q3:检验批验收有哪些关键控制点?
- 抽样比例:基础验收按10%抽样且不少于3件,主体结构尺寸需100%全数检查
- 验收依据:主控项目必须标注GB50205-2020具体条款,如整体垂直度检查依据第10.3.4条
- 原始记录要求:详细记载验收构件的具体部位(如③轴交⑤柱节点)及实测结果
Q4:不同施工方式需要准备哪些检验批资料?
现场焊接钢结构(传统加工方式):
需完成9类检验批记录:
1.钢结构焊接检验批
2.普通紧固件连接检验批
3.高强度螺栓连接检验批
4.零件及部件加工检验批
5.构件组装检验批
6.预拼装检验批
7.单层/多层结构安装检验批
8.压型金属板检验批
9.防腐/防火涂料涂装检验批
工厂加工现场安装(现代装配模式):
仅需4类核心检验批:
1.结构安装检验批(区分单层/多层)
2.压型金属板安装检验批
3.防腐涂料涂装检验批
4.防火涂料涂装检验批
Q5:支撑材料管理有哪些特别注意事项?
- 材料追溯性:所有钢材、焊材、螺栓均需提供合格证原件,注明批号、炉号并与现场材料标识一致
- 专项检测报告完整性:包括防火涂层厚度检测、焊缝质量等级报告、摩擦面抗滑移系数复验等
- 文件时效性:隐蔽记录必须与施工进度同步,严禁事后补签,监理工程师与施工技术负责人需现场共同确认
Q6:填写隐蔽资料常见错误有哪些?
1.
信息缺失:遗漏定位轴线编号、材料复验报告编号等关键追溯信息
2.
标准混淆:错误引用已作废规范版本(如仍使用GB50205-2001)
3.
数据逻辑错误:如抽样数量未达规范最低要求(如基础验收仅抽2件)
4.
签字不规范:非专业监理工程师或未持证技术负责人签字均无效
Q7:如何确保隐蔽资料通过验收?
- 前置条件核查:
- 混凝土强度达标(预应力张拉前强度需≥设计值的75%)
- 检测仪器校准有效期验证
- 过程控制要点:
- 每道工序完成立即报验
- 影像资料同步留存(如螺栓紧固标记照片)
- 监理旁站记录与隐蔽记录交叉印证
通过系统化的资料管理和严格的流程控制,可有效保障钢结构隐蔽工程的质量可追溯性,为工程竣工验收及后期运维提供完整技术依据。
版权声明:本站部分文章来源或改编自互联网及其他公众平台,主要目的在于分享信息,版权归原作者所有,内容仅供读者参考。本站仅提供信息存储空间服务,不拥有所有权,不承担相关法律责任,如有侵权请联系xp0123456789@qq.com删除。


评论