问题一:钢结构每吨人工费的基本价格范围是多少?
钢结构焊接及安装的人工费并非固定不变,但根据市场调研,其每吨价格通常在20元至80元之间浮动。具体而言,普通焊接工程的人工费约为20-40元/吨,适用于非承重或标准结构;而高强度或特殊工艺(如异形节点、承重框架)的焊接,则可能达到50-80元/吨。这一范围主要受基础工艺类型影响,例如手工焊成本较低,而自动焊或半自动焊因设备及技术要求较高,人工费会相应上浮。需要注意的是,低价区间(如低于20元/吨)可能隐含简化工序的风险,需在合同中明确工艺标准以避免安全隐患。

问题二:影响钢结构每吨人工费的主要因素有哪些?
人工费的价格差异源于多个维度的综合作用:
- 地区经济水平:一线城市(如北京、上海)的人工费可达30-50元/吨,因工人日薪在400-600元,且资质审核严格;二三线城市(如成都、武汉)则一般为25-40元/吨;中西部偏远地区可能低至20-30元/吨,但需额外考虑交通与工期成本。
- 工艺复杂度:普通焊接人工费较低,而异形节点焊接(如穹顶、网架)可能飙升至60-80元/吨。
- 施工环境与项目类型:高空、水下或超高层建筑作业,人工费可能比正常情况高出30%-50%,例如在超高层项目中,人工费占比可达总成本的35%以上。此外,材料成本波动与设计复杂性也会间接影响人工支出,例如优质钢材要求更高技能,从而推高人工费。
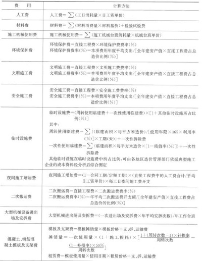
问题三:如何计算钢结构人工费的其他计价方式?
除按吨计费外,人工费还可采用以下方式核算,以适应不同工程需求:
- 按米计价:适用于焊接作业,普通手工焊为40-50元/米,自动焊为60-80元/米,异形节点焊接则为80-120元/米。这种模式更注重线性工作量,适用于管道或框架结构。
- 按日薪计价:一线城市电焊工日薪约为360-425元,二三线城市为260-350元。这在短期或零星工程中较为常见,但需确保日工作量与成本匹配。
- 综合成本构成:人工费常与直接工程费关联,在工料单价法中,它以人工、材料、机械消耗量为基础,再叠加间接费、利润和税金生成总价。例如,以直接费为计算基数时,人工费占比需结合地方定额调整,如大型土石方工程的费率可能适用0.6系数以优化成本。
问题四:当前市场趋势对人工费有何影响?
近年来,建筑行业在“双碳”目标推动下,正逐步转向绿色建造与装配式发展,这直接影响人工费的结构。例如,光伏建筑一体化或低碳建材的应用,要求工人掌握新技术,可能导致培训成本上升和人工费小幅增加。同时,装配式建筑的标准化不足问题,如设计尺寸随意导致定制化生产,会降低安装效率,间接推高人工成本。市场供需关系也扮演关键角色:在钢材与劳动力需求旺盛期,人工费可能上涨5%-10%,反之则趋于平稳。因此,项目规划时需预留弹性预算,以适应政策与市场变化。
问题五:在管理中如何优化人工费成本?
优化人工费需从多角度入手:首先,强化合同管理,明确工艺标准与焊缝检测覆盖率(建议不低于95%),并设立价格调整机制以应对变量。其次,通过培训提升工人技能,尤其是在装配式建筑领域,可减少返工并提高效率。此外,参考地方计价依据,如安徽省针对人工信息价增加部分只计取税金的规定,有助于合理控制费用。最后,采用工程总承包(EPC)模式可促进产业链协同,从设计源头优化人工投入。实践表明,这些措施不仅能将人工费控制在合理区间,还能提升项目整体质量与安全性。
版权声明:本站部分文章来源或改编自互联网及其他公众平台,主要目的在于分享信息,版权归原作者所有,内容仅供读者参考。本站仅提供信息存储空间服务,不拥有所有权,不承担相关法律责任,如有侵权请联系xp0123456789@qq.com删除。


评论